2023年河北省教育厅发布《关于优化调整河北省普通专升本考试科类及科目设置的通知》,为让我校学生充分了解河北省普通专升本优化调整内容及相关要求,现将相关政策解读如下。
问题1.本次优化调整的目的及总体要求是什么?
为贯彻党的二十大关于职业教育的决策部署,落实中办、国办印发的《关于深化现代职业教育体系建设改革的意见》,进一步提升普通专升本人才选拔科学性和培养质量,按照教育部有关要求,结合我省实际,对普通专升本考试科类及科目设置进行优化调整。
本次优化调整落实立德树人根本任务,坚持以实现专科(高职)人才培养目标为基础,以考察学生可持续发展能力为重点,以提升本科人才培养质量为关键,推动本、专科(高职)教育教学有机衔接,促进普通高等教育、高等职业教育全面发展,加快推进我省高质量教育体系建设。
问题2.本次优化调整从哪年开始实行?
本次优化调整主要面向2023年入学的高职院校学生,优化调整后的考试科类及考试科目自2026年普通专升本考试开始实行。
问题3.新的《考试说明》以什么为依据?何时公布?
根据优化调整后的专业科类和考试科目设置,以专科(高职)专业国家教学标准、专科(高职)专业人才培养方案和课程标准为依据,侧重基础性考核,进一步提升普通专升本的人才培养质量,编写新的《普通专升本考试公共文化考试和专业综合(职业适应性)考核说明》。
新的《普通专升本考试公共文化考试和专业综合(职业适应性)考核说明》已于2024年月公布(公告链接http://www.hebeea.edu.cn/html/mtyj/2024/0820-165107-003.html),考生可登录河北省教育考试院网站首页,点击页面右侧“普通专升本信息服务”栏目查询。本考试说明仅作为2026年普通专升本考生复习参考,最终以当年公布的考试说明为准。
问题4.本次优化调整后的考试科类有哪些?
依据教育部《普通高等学校本科专业目录(2023年)》和《职业教育专业目录(2021年)》,结合我省实际,对考试科类进行优化调整。优化调整后的考试科类共10类,分别为:经济学类、管理学类、理工类、农学类、教育学类、文学类、法学类、历史学类、医学类、艺术类。
问题5.本次优化调整后的联考专业有哪些?
为保证本科教育阶段的培养质量,结合我省本专科专业布局情况,根据专业相通性原则,以2023年的招生专业为例,对各考试大类下设的联考专业进行优化。优化调整后的联考专业详见《普通专升本考试本专科专业(类)对照表》(见问题10)。具体招生专业以当年公布的招生计划为准。
问题6.本次优化调整后的考试科目有哪些?
本次优化调整后,普通专升本考试科目设公共文化课考试和专业综合(职业适应性)考核两部分,满分500分。公共文化考试包含政治、英语2个科目,每科目满分100分。专业综合(职业适应性)考核,按10个考试大类分别设置专业考核科目1、专业考核科目2,每科目满分150分,详见《普通专升本考试专业综合(职业适应性)考核科目设置》(见问题10)。
问题7.本次优化调整后,考生如何选择相应的报考专业?
考生按照所学专科(高职)专业,查询对应的专科专业类(网址查询:https://gaokao.chsi.com.cn/zyk/zybk;或从下文附件查询),须严格按照《普通专升本考试本专科专业(类)对照表》选择相对应的专业(联考专业)。
举例:考生专科所学专业为学前教育(专业代码570102K),所属教育类(专业类代码5701),按照《普通专升本考试本专科专业(类)对照表》,可对应报考教育学1、教育学3、文学11、法学2、历史学、艺术1、艺术3、艺术5,艺术6、艺术7十个专业门类对应联考专业中的任1个专业。
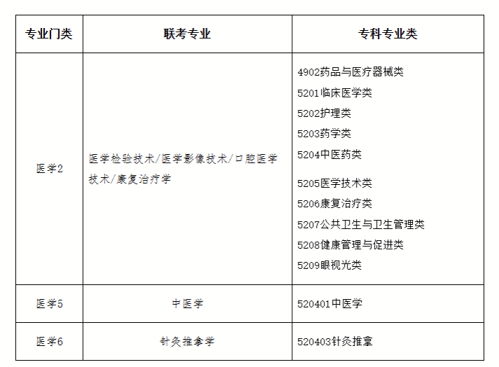
问题8.报考医学类专业的具体规定有哪些?
按照有关规定,报考医学类专业(临床医学、中医学、针灸推拿学)及护理学、助产学专业的考生,原学专业应与报考专业保持相同。因此,报考医学类专业的具体要求应结合上述规定和《普通专升本考试本专科专业(类)对照表》的对应关系合理选择。
为便于医学类考生报考,现对原《普通专升本考试本专科专业(类)对照表》医学5中的联考专业予以调整:康复治疗学调整到医学2中,相对应专科专业类增加中医药类(代码5204);中医学、针灸推拿学作为单设联考专业。调整后的具体对应关系见下表:

问题9.2026年有可能出现新增或停考专业吗?本、专科专业(类)对照表会有所调整吗?
普通专升本招生计划的安排主要依据经济社会发展需要和高校培养能力,重点向服务于制造业十大重点领域、产业转型升级紧缺学科专业倾斜,严格调控管理、文学、艺术门类招生规模,因此2026年有可能出现新增或停考专业,请以当年公布的招生计划为准。
本、专科专业(类)对照表根据有关政策规定,可能会进行调整,请查询当年省教育考试院相关公告。
问题10.《普通专升本考试本专科专业(类)对照表》和《普通专升本考试专业综合(职业适应性)考核科目设置》从哪里查询?
《普通专升本考试本专科专业(类)对照表》和《普通专升本考试专业综合(职业适应性)考核科目设置》可以登录河北省教育厅官方网站查询,网址:
http://jyt.hebei.gov.cn/col/1410097726928/2023/11/27/1701052598789.html
专升本咨询服务信息
现场咨询(主校区):行政楼101办公室(季永光)
咨询热线:0310-5586666(工作时间)
微薄超话账号:招生就业季永光
招生就业科
附件:
| 专业名称 | 专业代码 | 专业类 | 
| 消防救援技术 | 420906 | 安全类(4209) | 
| 食品营养与健康 | 490103 | 食品类(4901) | 
| 信息安全技术应用 | 510207 | 计算机类(5102) | 
| 婴幼儿托育服务与管理 | 520802 | 健康管理与促进类(5208) | 
| 心理咨询 | 520804 | 
| 智慧旅游技术应用 | 540111 | 旅游类(5401) | 
| 会展策划与管理 | 540112 | 
| 陶瓷设计与工艺 | 550104 | 艺术设计类(5501) | 
| 产品艺术设计(玩教具方向) | 550122 | 
| 音乐表演 | 550201 | 表演艺术类(5502) | 
| 融媒体技术与运营 | 560213 | 广播影视类(5602) | 
| 早期教育 | 570101K | 教育类(5701) | 
| 学前教育 | 570102K | 
| 小学语文教育 | 570104K | 
| 小学数学教育 | 570105K | 
| 音乐教育 | 570108K | 
| 美术教育 | 570109K | 
| 体育教育 | 570110K | 
| 心理健康教育 | 570116K | 
| 社会体育 | 570301 | 体育类(5703) | 
| 民族传统体育 | 570304 | 
| 体育保健与康复 | 570306 | 
| 现代家政服务与管理 | 590301 | 公共服务类(5903) | 
| 智慧健康养老服务与管理 | 590302 | 
| 社区康复 | 590303 |